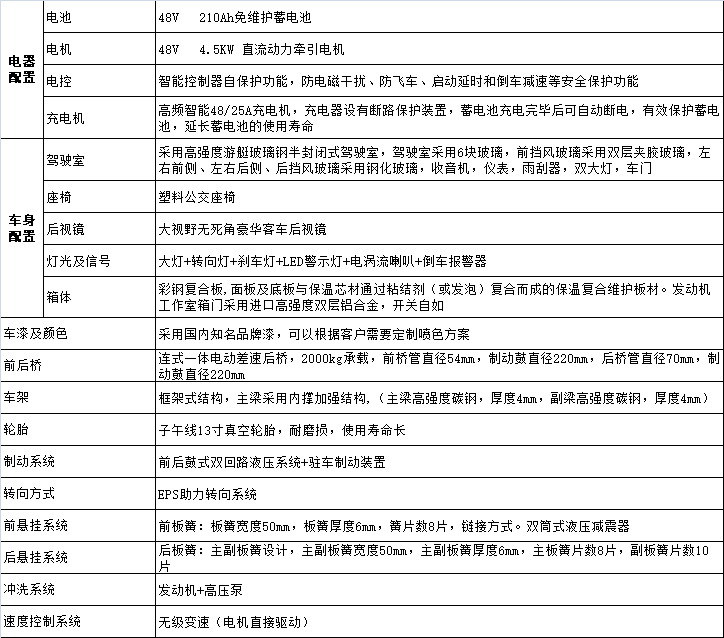
主要配置
主要参数
产品特点





1.车身采用流线造型,高档玻璃钢材质,线条流畅,坚固耐用,新颖美观;
2.前有两个可旋转、高度可调的高压喷头,下方有一排喷淋头,驾驶室内操作,可自动实现对路面及路牙聚积的污泥清除、狭窄道路洒水等;
3.冲洗压力可达18MPa,1800L/H(30L/min);小巧灵活、机动性强;
4.采用品牌轮胎,耐磨损,使用寿命长;
5.标EPS电子助力转向系统,转向更轻便;
6.底盘采用微型汽车底盘结构,前、后轮液压制动,具有良好的稳定性和安全性;
7.配备喷水枪,有效清除城市中“牛皮癣”、 小广告、道板、护栏、路牙的死角等部位。



